媒体人:WCBA正征集新赛季赛制意见 南北分区方案可兼顾降本增效

媒体人:WCBA正征集新赛季赛制意见 南北分区方案可兼顾降本增效

直播吧9月3日讯 今日,媒体人@付政浩更新社媒透露,WCBA正在向各俱乐部征集新赛季赛制的意见。

原文如下:

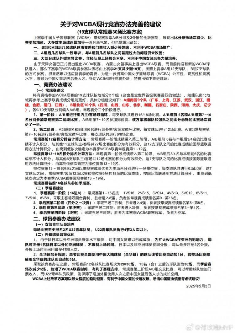
WCBA正在向各俱乐部征集新赛季赛制的意见,计划沿用上赛季的A、B组分组赛制,按照实力来划分。即,将上赛季排名前12的球队分入A组,排名第13名及以后的球队分入B组。季后赛共有16个名额,A组全部直通季后赛,B组前四才有资格和A组后四名进行排位赛。

我看@我爱女篮_晒出一位读者的赛制建议,建议WCBA按照目前世界通用的地域分区办法来分为南、北赛区,常规赛分两个阶段进行。第一阶段是区内主客场双循环,第二阶段则是南北区的前6名进行交叉的主/客场双循环比赛。

首先,必须声明,这个世界上不存在完美赛制。就连NBA沿用近80年的东西分区赛制,自1998年乔丹退役后也一直被诟病“西强东弱”,东部球队太占便宜。但一个科学合理稳定的赛制不仅是体育赛事保持公平公正的基石性制度,而且能够指导各队科学合理地制定训练竞赛计划、减少资源浪费、降低参赛队伍的参赛成本。

WCBA自2002年诞生以来也是经常探索不同的赛制,试图让所有人都满意,但最终却是赛制越改越复杂,作为一种提供给体育迷常年定期消费的观赏性产品,WCBA最应该保证的就是赛制的科学合理性和稳定性,从而让观众能够在观赛之余尽快掌握赛事产品的基本规律。

NBA自1946年成立后一直沿用按照地理区位来分为东西赛区,常规赛长期保持在稳定的82轮,这种赛制稳定性也能让球迷、转播机构、媒体传播都能提前做好各自的规划。反观WCBA和CBA,诞生以来赛制经常调整,不仅球迷经常摸不着头脑,就连转播机构都不胜其苦,这严重影响了联赛的推广传播效果,就连最终的冠军含金量都经常被质疑。一个联赛如果连赛制和每年的场次都经常变化,那就说明它不是一个成熟稳定的产品,其商业价值和观赏性能有几何就不好说了。

回到这位资深读者提出的赛制建议,我最认同的就是在南北分区赛制基础上结合球队实力让南北区前六进行交叉的主/客场双循环比赛的这点,这不仅兼顾了各队之间的实力均衡,而且从联赛经营角度让俱乐部降本增效。

一方面,南北分区可以节约主客场队伍之间的差旅成本。我国幅员辽阔,无论是从内蒙古和广东东莞女篮的对决,还是新疆女篮远征东部沿海,不仅球员旅途辛苦、体能无法保障,俱乐部层面差旅成本也居高不下。如果能按我国地域特点进行南北分区,不仅俱乐部可以每家节省50万元以上的差旅费用,而且还能节省旅途耗费时间,联赛可以用同样的赛季长度打更多的比赛。

另一方面,根据地域进行南、北分区而不是直接根据成绩分为A、B组,也有助于避免联赛寡头化和鸡肋化。回顾上赛季,联赛直接按照成绩强弱分为A、B组,固然B组的球队在常规赛根本无缘和A组强队交手,从而避免了一些毫无悬念的一边倒屠杀战,但也让WCBA鸡肋化:B组的比赛被视为菜鸡互啄、乏人问津,就连A组也只关注四川女篮和广东东莞女篮、内蒙古的强强对话,大多数比赛也无甚悬念。B组比赛鸡肋化、A组比赛寡头化,长期以往,不利于联赛品牌推广。

在南、北分区的基础上来进行南北区前六名对决,既能让强弱对话,帮助实力较弱的俱乐部提升门票收入,又能让南北区的前六名强队进行巅峰对决,提升关注度和话题性,究竟是南部实力出众,还是北部更强。而如果只按成绩分组,那只能剩下A组为数不多的几场巅峰对决才能吸引关注度。

此外,新赛季传出WCBA可能使用三外援人次的外援四节八人次赛制。该读者则相对应提出了U22政策、亚外名额、全华班特例等有创意的提议。

比如,每场比赛至少报名2名U22青年队员,U22青年队员执行4节3人次以上,这有助于保障了增加外援使用人次后中国女篮后备人才的成长空间。由于除日本以外亚洲球员整体水平偏低,所以每队可注册1名除日本女篮以外的亚洲球员,不限制上场时间。日本以及其它大洲的外援则严格执行外援4节8人次制度。

至于全华班加分规则,即单节比赛全部使用中国大陆球员(全华班)的球队该节比赛自动加1分,若整场比赛都使用全华班的球队则自动加5分。这个创意虽好,可以鼓励那些顶级球队放手使用全华班,但考虑到竞赛公平性,尽量不要在严肃的体育比赛中搞加分规则。

整体而言,这个读者的提议都是有的放矢,能切中时弊,而且难能可贵的,还考虑到联赛和俱乐部经营层面的可持续发展。当前国内很多职业体育俱乐部因为无法自负盈亏,日子过得都很艰难,财务状况堪忧。具体到WCBA层面,两届冠军球队内蒙古女篮传闻要退出WCBA,天津女篮新赛季也大概率不参加,都和参赛经费紧缺直接相关。所以,联赛主管部门更应该体察俱乐部的痛点,多从联赛运营角度进行决策,借助赛制创新提升联赛话题性和关注度,进而帮助俱乐部纾困。

媒体人:WCBA正征集新赛季赛制意见 南北分区方案可兼顾降本增效

微信扫一扫

微信扫一扫

微信扫一扫,分享到朋友圈

媒体人:WCBA正征集新赛季赛制意见 南北分区方案可兼顾降本增效